新闻中心
泽攸科技原位TEM | 0.5%石墨烯使塑性晶体的过冷度降低了38.8°C
- 作者:
- 发布时间:2026-02-25 16:00:29
- 点击:
塑性晶体因其可逆的有序-无序相变特性,在热能管理领域展现出巨大的应用潜力,特别是在固态热能存储与调节方面具有显著优势。这类材料主要由可旋转的分子或离子组成,通过大范围的潜热吸收与释放来实现高效的热量管理。然而在实际应用中,塑性晶体普遍面临严重的过冷现象,这一瓶颈直接限制了储能系统在环境温度波动时及时释放热能的效率。
由于分子独特的动力学特性,它们在低温下往往难以克服高能量壁垒以完成从旋转无序态向高度有序晶态的转变,导致相变滞后严重,极大地削弱了材料的热管理性能和实用价值。目前的研发重点在于如何在不损害材料固有储能容量的前提下,有效抑制过冷度。传统添加剂虽能通过提供非均匀成核位点降低表面能,但往往难以兼顾成核效率与能量密度。现有研究仍缺乏对添加剂与基体分子界面结构的深层理解,导致在实际操作中难以精准调控放热相变过程。

针对上述问题,由北京大学、苏州大学等机构组成的联合研究团队利用泽攸科技的原位TEM测量系统进行了系统研究,团队通过向塑性晶体中引入0.5wt%的石墨烯,利用界面限制的旋转动力学模型实现了显著的过冷抑制与储能密度提升。


研究团队通过多步熔融混合法成功制备了石墨烯增强的三羟甲基氨基甲烷复合相变材料,并系统探究了石墨烯含量对热管理性能的影响。差示扫描量热法分析表明,仅需添加0.5%质量分数的石墨烯,即可使材料的过冷度从65.9摄氏度大幅降至27.1摄氏度,抑制效果达到38.8摄氏度,同时将吸热相变焓提升了20.8%。这一发现打破了传统成核剂往往以牺牲储能容量为代价换取成核效率的限制,为开发高能量密度且超低滞后的固态相变材料提供了实验依据。

图1. Tris@G 的制备与表征 (A)Tris、Tris@G 的过冷特性示意图,以及石墨烯诱导的晶域结构与成核机制变化。 (B)Tris 和 Tris@G 的升温和降温曲线。 (C)Tris@G 与文献中报道的 PEG 基聚合物、多元醇和糖醇相变材料的吸热焓与过冷度之间的 Ashby 图
通过偏光显微镜和透射电子显微镜对微观结构进行深入观察,研究发现石墨烯的引入显著改变了基体材料的晶域形态,使原本粗大随机的晶域转变为分布均匀的细化晶域。石墨烯不仅作为异质成核位点,更发挥了类似于“外延模板”的作用,通过晶格匹配引导分子形成更为有序的排列结构。这种晶域细化能显著降低晶界摩擦和畴壁钉扎效应,从而在分子水平上降低了放热相变过程中的能量损耗,为抑制过冷提供了关键的形貌支撑。

图2. 相变性质与机制 (A)Tris 和 Tris@xG 的升温和降温曲线。 (B)Tris 和 Tris@xG 的吸热焓与放热焓比较。 (C)Tris 和 Tris@xG 的过冷度比较。误差棒表示相变性质的标准偏差。 (D, E)Tris(D)和 Tris@G(E)在偏光显微镜下的晶域结构。 (F)不同石墨烯添加量下样品的域尺寸分析。 (G, H)Tris(G)和 Tris@G(H)的不同钉扎效应与晶界结构示意图。 (I)Tris@G 在相变过程中的 TEM 图像,红箭头表示相界面移动方向。 (J)Tris@G 在界面处的高分辨 TEM 图像,T:过渡层,G:石墨烯,B:体相。 (K)体相与过渡层之间界面区域的放大图。 (L, M)图J中 Tris 体相和过渡区域晶体结构的对应FFT,显示结构差异并共享(002)衍射点
在探究晶体生长与相转变的实时动态过程中,科研人员利用泽攸科技原位TEM冷冻样品杆,成功在原子尺度下捕捉到了负载于石墨烯上的晶体演变全过程。通过高分辨成像技术,研究明确观察到了石墨烯、过渡层与体相区三个截然不同的界面区域,证实了石墨烯界面对分子排列的调控深度可达2.6纳米。这些来自原位TEM冷冻样品杆的关键实验证据,直观地揭示了石墨烯如何诱导出一种接近低温有序态的“过渡态”结构,该结构是缩短相变响应时间并减小热滞后的核心物理基础。

图3. 相变复合材料的重新取向动力学 (A, B)Tris(A)和 Tris@G(B)的(111)晶面 XRD 局部放大图。 (C)Tris@G 相变过程中晶体重新取向的 XRD 精修结果。 (D, E)DFT 预测的 Tris(D)和 Tris@G(E)的旋转熵。 (F)137°C 下 Tris@G 的数目密度分布与 MD 模拟快照
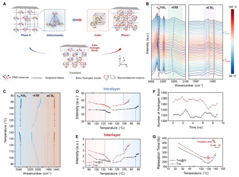
为了从理论层面解释性能提升的根源,研究团队结合同步辐射粉末衍射、飞秒红外光谱及分子动力学模拟,提出了“旋转熵钉扎效应”模型。研究发现石墨烯表面的含氧官能团能与基体分子形成额外的层间氢键,将分子的旋转熵降低了40.3%。这种界面约束限制了分子的定向旋转动力学,提高了旋转活化能,并促进了协同氢键晶格的重构。这种从飞秒级分子振动到宏观晶格重排的全尺度分析,不仅阐明了过冷抑制的微观机理,也为设计高性能固态热管理材料提供了普适性的理论指导。

图4. 相变复合材料的振动变化与氢键演化动力学 (A)Tris@G 的相变机制示意图。 (B, C)Tris@G 在升温过程中主要官能团(–NH?、–OH 和 –CH?)特定键的演化,涵盖其吸热与放热转变温度。 (D, E)层内氢键(D)与层间氢键(E)强度变化的统计图。 (F)137°C 下 Tris 和 Tris@G 的氢键数量分析。 (G)Tris 和 Tris@G 中 O–H···O 层内氢键的一维伸缩振动弛豫时间分析
泽攸科技作为中国本土的高端精密仪器公司,是原位电子显微镜表征解决方案的一流供应商,推出的PicoFemto系列的原位透射电子显微镜表征解决方案,陆续为国内外用户的重磅研究成果提供了技术支持。下图为该研究成果中用到的泽攸科技原位TEM样品杆产品:

泽攸科技原位TEM冷冻样品杆
