行业动态
天价!起始价68亿元!广东省封开县古利山矿区饰面用花岗岩矿采矿权挂牌出让!
- 作者:
- 发布时间:2026-02-07 00:02:08
- 点击:

标的名称:广东省封开县古利山矿区饰面用花岗岩矿采矿权
开发利用现状:空白区新设
开采矿种:饰面用花岗岩
矿区面积:1.776平方千米
开采标高:+509.7m~+110m
出让年限:26年(含基建期1年,闭坑治理期0.5年),自颁发采矿许可证之日起算。

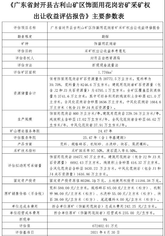
《广东省封开县古利山矿区饰面用花岗岩矿采矿权出让收益评估报告》主要参数表显示,该矿保有饰面用花岗岩矿石资源量为20772.5万立方米,荒料率为39.70%,荒料量为8246.6万立方米;建筑用花岗岩矿石资源量(包含J2和J3夹石资源量)为6795.1万立方米;矿区覆盖层剥离体量为3741.6万立方米:其中可综合利用的残技积土含砂层421.0万立方米,全风化花岗岩含砂层1656万立方米,中风化花岗岩1664. 6万立方米(包含J1和J4夹石资源量)。固定资产投资原值80286. 33万元,土地使用权投资1184.38万元。
生产规模:饰面用花岗岩800万立方米/年,建筑用花岗岩229. 26万立方米/年,残坡积土含砂层17.02万立方米/年,全风化花岗岩含砂层66.62万立方米/年,中风化花岗岩37.91万立方米/年。
产品方案:荒料、规格碎石、机制砂、水洗砂、块石、尾泥填料。
此次出让,矿区饰面用花岗岩+建筑用花岗岩总产能达1029.26万立方米,砂石综合年产量超500万吨,在已有的砂石矿山中依然具备相当强的竞争力。

当然,项目对参与此次矿权招拍也提出了极大的要求。资金方面,68亿元起拍价与10亿元保证金对不少企业造成了强大的资金压力,这就要求参拍企业需要具备雄厚的实力。
特别条款中约定,矿产品应优先供应给封开县饰面花岗岩板材加工产业基地和先进装配式建筑产业基地,矿产品在肇庆辖区范围内销售时,其销售价格不应高于周边同类型矿山销售价格。其次,竟得人还需自行解决矿区范围的土地、山林等其它权利,矿山建设、用地用林等一切费用,建设运输道路,自行筹建或租用配套码头等。
整体而言,封开县古利山矿区饰面用花岗岩矿采矿权集合了广东省当前最大饰面用花岗岩矿与大型建筑花岗岩矿两个特性,是广东省为数不多的特大型建材骨料矿山,资金规模也是广东省当下要求最多的一宗砂石矿权。投资者需要根据实际情况,谨慎考虑对待。
版权归原作者所有,如有侵权,请及时联系删除
