行业动态
五莲石材倡议出口统一价格,文明经商!国内价格早已每平方提价5元
- 作者:
- 发布时间:2026-02-06 00:02:07
- 点击:
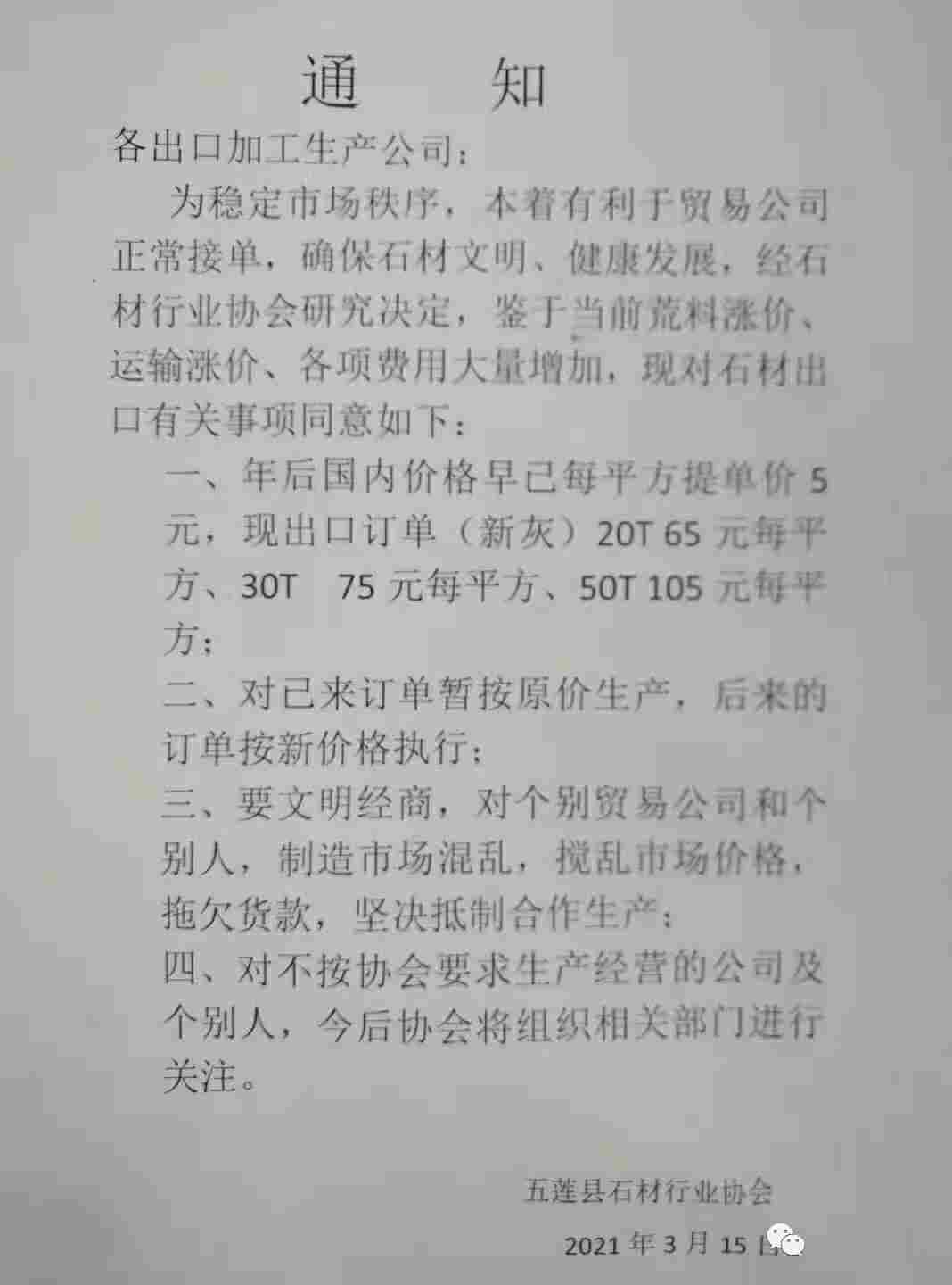
通 知
各出口加工生产公司:
为稳定市场秩序,本着有利于贸易公司正常接单,确保石材文明、健康发展,经石材行业协会研究决定,鉴于当前荒料涨价、运输涨价、各项费用大量增加,现对石材出口有关事项同意如下:
一、年后国内价格早已每平方提单价5元,现出口订单(新灰)20T-65元每平方、30T- 75元每平方、50T-105 元每平方;
二、对已来订单暂按原价生产,后来的订单按新价格执行:
三、要文明经商,对个别贸易公司和个别人,制造市场混乱,搅乱市场价格,拖欠货款,坚决抵制合作生产:
四、对不按协会要求生产经营的公司及个别人,今后协会将组织相关部门进行关注。
五莲县石材行业协会
2021年3月15日

