行业动态
关于石材线锯设备补助申报有关提醒
- 作者:
- 发布时间:2026-02-08 20:06:48
- 点击:
各石材企业:
根据《南安市推广运用石材线锯促进石材企业增产增效若干措施》(南政办规〔2023〕11号)精神,至3月25日,我局收到福建省泉州市虹美石业有限公司、泉州市磊扬石材有限公司、棋盛石材有限公司、福建省南安市宇川石业有限公司、福建省南安市中能石材有限公司等5家企业6台设备申报材料。近期,我局将对申报企业设备进行现场核查,请已备案且符合条件的企业于4月10日前提交材料,并配合相关部门的现场审核。
负责部门: 技术科
联系电话: 86379001
电子邮箱: na86379001@163.com
地址:南安市美林街道江北大道1号市政务服务中心四楼432室

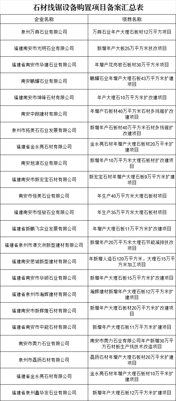
具体申报内容 快来点击图片查看吧!!

